科普 | 了解乙肝母婴阻断的知识
乙型肝炎病毒(HBV)感染是慢性肝病的重要病因之一,其导致的慢性乙型肝炎(CHB)是重大的公共健康问题。慢乙肝是我国的常见病和多发病,如果不进行有效干预,慢乙肝可进展为肝硬化、肝癌及肝功能衰竭等终末期肝病,对生命健康造成严重威胁。
据中国疾控中心2014年开展的乙肝流行病学调查结果显示,目前我国一般人群HBsAg流行率为5%-6%,慢性HBV感染者约7000万例。HBV经母婴、血液和性接触传播,母婴传播多发生在围生期,通过HBV阳性母亲的血液和体液传播。母亲的HBV DNA水平与新生儿感染HBV的风险密切相关,HBeAg阳性、HBV DNA高水平母亲的新生儿更易发生母婴传播。
因此,对乙肝孕产妇实施母婴阻断干预是减少 HBV 感染率、降低慢性乙型肝炎患病率的重要手段,让我们的宝宝远离乙肝的威胁。
经过数十年的不懈努力,我国在乙型肝炎防控领域取得了令人瞩目的成就。但由于我国HBV感染者基数较大,新发感染者仍然较多。研究表明,未干预情况下HBV母婴传播率为 50%,但是,全面落实预防母婴传播综合干预措施可以将乙肝母婴传播的几率降低到2%以下,达到消除乙肝母婴传播的目的。因此,制定合理有效的 HBV 母婴传播阻断措施和规范指南具有重要的公共卫生意义。
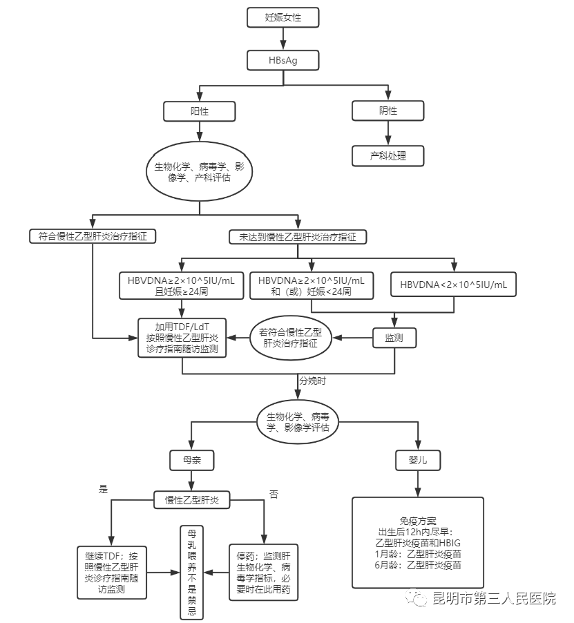
我国《慢性乙肝防治指南》对预防乙肝母婴传播进行了推荐:
◆育龄期及准备妊娠的女性均应筛查HBsAg,对于HBsAg阳性者需要检测HBV DNA,对于有抗病毒治疗适应症者,可使用TDF治疗,在治疗期间应采取可靠的避孕措施,若治疗期间意外妊娠,则保证继续使用TDF方案规范治疗。妊娠前或妊娠期间开始服用抗病毒治疗药物的CHB孕产妇,产后应继续抗病毒治疗,并根据病毒学应答情况,决定是继续原方案还是换用其他方案。
◆ 血清HBV DNA高水平是母婴传播的高危因素,如果妊娠中后期出现HBV DNA定量>2╳105IU/ml,于妊娠24-28周开始抗病毒治疗。
◆对于HBsAg阴性母亲的新生儿,在出生12h内尽早接种10μg重组酵母乙型肝炎疫苗,在1月龄和6月龄时分別接种第2针和第3针乙型肝炎疫苗。
◆对于HBsAg阳性母亲的新生儿,在出生12h内尽早注射100IU乙型肝炎免疫球蛋白(HBIG),同时在不同部位接种10μg重组酵母乙型肝炎疫苗,并在1月龄和6月龄时分別接种第2针和第3针乙型肝炎疫苗。建议对 HBsAg阳性母亲所生儿童,于接种第3针乙型肝炎疫苗后1~2个月时进行HBsAg和抗-HBs检测。若 HBsAg阴性、抗HBs<10mIU/mL,可按0、1和6个月免疫程序再接种3针乙型肝炎疫苗。若HBsAg阳性,为免疫失败,应定期监测。
◆对于 HBsAg不详母亲所生早产儿、低体质量儿,在出生12h内尽早接种第1针乙型肝炎疫苗和HBIG,满1月龄后,再按0、1和6个月程序完成3针乙型肝炎疫苗免疫。
◆新生儿在出生12h内接种乙型肝炎疫苗和HBIG后,可接受HBsAg阳性母亲的哺乳。

国家指南中乙肝母婴阻断工作流程图

昆明市乙肝母婴阻断工作流程
总之,安全有效的乙肝母婴阻断方案对于降低HBV感染具有重要意义,对新生儿进行乙肝疫苗或乙肝疫苗和HBIG联合免疫是阻断HBV母婴传播的有效措施和关键策略,对高病毒载量的母亲进行抗病毒治疗能够有效地降低HBV母婴传播的发生率。全面落实预防母婴传播综合干预措施,让我们的宝宝远离乙肝的威胁!

(来源:云南防艾)
(编辑:曾炜炜 排版:张振飞 审核:李云淑)

滇公网安备 53262102000180 号
请输入验证码